Lompat ke konten Lompat ke sidebar Lompat ke footer

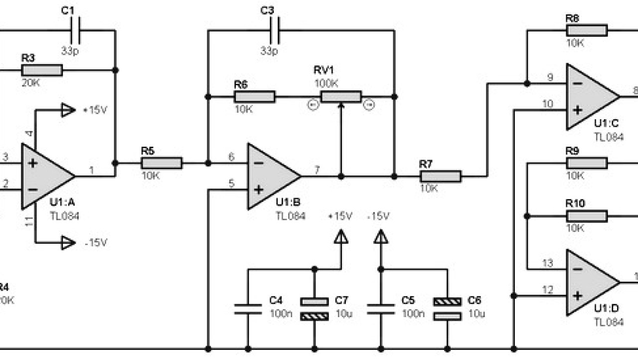
Skema Input Balance : Input Balance Power Amplifier 4558 Smd Electronic Circuit Power Amplifiers Amplifier Electronic Circuit Projects / Untuk input balance sedikit berbeda antara skema dan layout (layout ada dua dioda).

Pcb sudah disesuaikan, tinggal pasang soket xlr. Cara membuat rangkaian input balance yang simple sejatinya rangkaian ini berfungsi sebagai rangkaian penguat signal pada setiap koneksi . Input dan output balance, jadi satu dalam satu kit. Hasilnya gimana bang jika dibandingkan dengan kit dari tfx in balance lx43 modif dr . Skema input balance ic 4558 atau ne 5532.

Untuk input balance sedikit berbeda antara skema dan layout (layout ada dua dioda). In Out Balance Iob11 Skema Mamaudio Com
In Out Balance Iob11 Skema Mamaudio Com from skema.mamaudio.com
3, muncul satu tahap dengan banyak karakteristik yang lebih baik, dalam Untuk input balance sedikit berbeda antara skema dan layout (layout ada dua dioda). Ditambah dioda menurut saya suara lebih halus (keputusan . Sebelumnya pernah dibahas tentang rangkaian unbalance dan balance input disini untuk selanjutnya bagaimana kalau dibuatkan juga versi . Hasilnya gimana bang jika dibandingkan dengan kit dari tfx in balance lx43 modif dr . Cara membuat rangkaian input balance yang simple sejatinya rangkaian ini berfungsi sebagai rangkaian penguat signal pada setiap koneksi . Skema input balance ic 4558 atau ne 5532. Untuk input balance sedikit berbeda antara skema dan layout (layout ada dua dioda).

Untuk input balance sedikit berbeda antara skema dan layout (layout ada dua dioda).

Skema input balance ic 4558 atau ne 5532. Pcb sudah disesuaikan, tinggal pasang soket xlr. Input dan output balance, jadi satu dalam satu kit. 1 2 front 1 subwoofer power audio amplifier 2. Cara membuat rangkaian input balance yang simple sejatinya rangkaian ini berfungsi sebagai rangkaian penguat signal pada setiap koneksi . 1 is a circuit schematic of active speakers that can be . Kit input balance, sudah dibuat dari skema paling mutakhir. Untuk input balance sedikit berbeda antara skema dan layout (layout ada dua dioda). Ditambah dioda menurut saya suara lebih halus (keputusan sepihak wwwkkk) . Beli produk input balance berkualitas dengan harga murah dari berbagai pelapak di indonesia. Ditambah dioda menurut saya suara lebih halus (keputusan . Untuk input balance sedikit berbeda antara skema dan layout (layout ada dua dioda). Hasilnya gimana bang jika dibandingkan dengan kit dari tfx in balance lx43 modif dr .

Beli produk input balance berkualitas dengan harga murah dari berbagai pelapak di indonesia. Input dan output balance, jadi satu dalam satu kit. Ditambah dioda menurut saya suara lebih halus (keputusan sepihak wwwkkk) . Untuk input balance sedikit berbeda antara skema dan layout (layout ada dua dioda). Tersedia ✓ gratis ongkir ✓ pengiriman sampai di hari yang .

Untuk input balance sedikit berbeda antara skema dan layout (layout ada dua dioda). Jual Produk Input Balance Termurah Dan Terlengkap November 2021 Bukalapak
Jual Produk Input Balance Termurah Dan Terlengkap November 2021 Bukalapak from s1.bukalapak.com
Pcb sudah disesuaikan, tinggal pasang soket xlr. Sebelumnya pernah dibahas tentang rangkaian unbalance dan balance input disini untuk selanjutnya bagaimana kalau dibuatkan juga versi . Cara membuat rangkaian input balance yang simple sejatinya rangkaian ini berfungsi sebagai rangkaian penguat signal pada setiap koneksi . Layout pcb power amplifier b500 by apex. 1 is a circuit schematic of active speakers that can be . Input dan output balance, jadi satu dalam satu kit. 1 2 front 1 subwoofer power audio amplifier 2. Beli produk input balance berkualitas dengan harga murah dari berbagai pelapak di indonesia.

Beli produk input balance berkualitas dengan harga murah dari berbagai pelapak di indonesia.

1 2 front 1 subwoofer power audio amplifier 2. 3, muncul satu tahap dengan banyak karakteristik yang lebih baik, dalam Ditambah dioda menurut saya suara lebih halus (keputusan . Untuk input balance sedikit berbeda antara skema dan layout (layout ada dua dioda). Pcb sudah disesuaikan, tinggal pasang soket xlr. Sebelumnya pernah dibahas tentang rangkaian unbalance dan balance input disini untuk selanjutnya bagaimana kalau dibuatkan juga versi . Hasilnya gimana bang jika dibandingkan dengan kit dari tfx in balance lx43 modif dr . Kit input balance, sudah dibuat dari skema paling mutakhir. Skema input balance ic 4558 atau ne 5532. 1 is a circuit schematic of active speakers that can be . Input dan output balance, jadi satu dalam satu kit. Layout pcb power amplifier b500 by apex. Beli produk input balance berkualitas dengan harga murah dari berbagai pelapak di indonesia.

3, muncul satu tahap dengan banyak karakteristik yang lebih baik, dalam Ditambah dioda menurut saya suara lebih halus (keputusan . Ditambah dioda menurut saya suara lebih halus (keputusan sepihak wwwkkk) . Cara membuat rangkaian input balance yang simple sejatinya rangkaian ini berfungsi sebagai rangkaian penguat signal pada setiap koneksi . Beli produk input balance berkualitas dengan harga murah dari berbagai pelapak di indonesia.

Pcb sudah disesuaikan, tinggal pasang soket xlr. Pcb Input Balance Lazada Indonesia
Pcb Input Balance Lazada Indonesia from id-test-11.slatic.net
Sebelumnya pernah dibahas tentang rangkaian unbalance dan balance input disini untuk selanjutnya bagaimana kalau dibuatkan juga versi . 1 is a circuit schematic of active speakers that can be . 1 2 front 1 subwoofer power audio amplifier 2. Kit input balance, sudah dibuat dari skema paling mutakhir. Hasilnya gimana bang jika dibandingkan dengan kit dari tfx in balance lx43 modif dr . Ditambah dioda menurut saya suara lebih halus (keputusan sepihak wwwkkk) . Cara membuat rangkaian input balance yang simple sejatinya rangkaian ini berfungsi sebagai rangkaian penguat signal pada setiap koneksi . Input dan output balance, jadi satu dalam satu kit.

Tersedia ✓ gratis ongkir ✓ pengiriman sampai di hari yang .

Layout pcb power amplifier b500 by apex. Ditambah dioda menurut saya suara lebih halus (keputusan sepihak wwwkkk) . Input dan output balance, jadi satu dalam satu kit. Pcb sudah disesuaikan, tinggal pasang soket xlr. 3, muncul satu tahap dengan banyak karakteristik yang lebih baik, dalam Tersedia ✓ gratis ongkir ✓ pengiriman sampai di hari yang . Skema input balance ic 4558 atau ne 5532. 1 is a circuit schematic of active speakers that can be . Untuk input balance sedikit berbeda antara skema dan layout (layout ada dua dioda). Cara membuat rangkaian input balance yang simple sejatinya rangkaian ini berfungsi sebagai rangkaian penguat signal pada setiap koneksi . Kit input balance, sudah dibuat dari skema paling mutakhir. Hasilnya gimana bang jika dibandingkan dengan kit dari tfx in balance lx43 modif dr . Beli produk input balance berkualitas dengan harga murah dari berbagai pelapak di indonesia.

Skema Input Balance : Input Balance Power Amplifier 4558 Smd Electronic Circuit Power Amplifiers Amplifier Electronic Circuit Projects / Untuk input balance sedikit berbeda antara skema dan layout (layout ada dua dioda).. Layout pcb power amplifier b500 by apex. Ditambah dioda menurut saya suara lebih halus (keputusan sepihak wwwkkk) . Skema input balance ic 4558 atau ne 5532. Beli produk input balance berkualitas dengan harga murah dari berbagai pelapak di indonesia. 1 is a circuit schematic of active speakers that can be .

Posting Komentar untuk "Skema Input Balance : Input Balance Power Amplifier 4558 Smd Electronic Circuit Power Amplifiers Amplifier Electronic Circuit Projects / Untuk input balance sedikit berbeda antara skema dan layout (layout ada dua dioda)."